HIV 的“指纹”被锁定!Nat Immunol:超级抗体不盯糖链盯基序,双价绑定让耐药病毒无处逃
- HIV
- 基序
- 包膜蛋白
- 小鼠模型
来源:生物谷原创 2026-02-24 12:28
来自科隆大学等机构的科学家们通过研究发现了一个堪称"007特工"的超级抗体,其能以一种前所未有的方式锁定了HIV病毒的致命弱点。
如果 HIV 病毒是一个狡猾的罪犯,它会不断更换 “人脸” 逃避追捕——其表面包膜蛋白(Env)在不同毒株间差异可达 30%—35%,这种极致变异让全球 3900 万感染者面临持续威胁。四十年来,科学家始终在寻找能制服所有变种的 “万能手铐”,却屡屡被病毒的易变性挫败。
近日,发表在《Nature Immunology》的一项研究带来突破性进展:来自科隆大学等机构的科学家发现了名为 “007” 的超级广谱中和抗体(bNAb),它像精准特工般锁定 HIV 的 “指纹级” 弱点,即便病毒篡改关键糖结构,仍能高效中和,为 HIV 治疗与疫苗研发开辟全新路径。

HIV 的 V3 聚糖位点长期被视为潜在靶点,但传统抗体大多依赖 Env 上的 N332₉ₚ₁₂₀糖结构识别病毒——这一结构极易被病毒突变篡改,就像罪犯摘掉标志性面具。而 007 的独特之处在于,它完全不依赖 N332₉ₚ₁₂₀糖链,而是瞄准病毒无法轻易改变的核心特征。
研究团队通过冷冻电镜技术解析发现,007 的重链互补决定区 3(CDRH3)会直接结合 V3 区域的保守 ³²⁴GD/NIR³²⁷基序,同时与 N156₉ₚ₁₂₀和 N301₉ₚ₁₂₀糖结构形成稳定相互作用。这种结合模式就像不盯易容的 “脸”,而是锁定罪犯无法改变的 “指纹” 和 “步态”,从根本上规避了病毒的常见逃逸机制。
更令人惊叹的是 007 的 “双管齐下” 策略。实验室测试显示,完整的二价 IgG 形式 007 的中和效力,比单臂 Fab 形式高出 4 至 250 倍,部分毒株甚至可达 300 倍。结构分析揭示,007 的 IgG 能通过双价结合,将两个 Env 三聚体交联形成 “三聚体二聚体” 结构,相当于同时抓住两个病毒靶点并牢牢绑定,这种依赖亲合力增强中和的机制在 HIV 广谱中和抗体中极为罕见。进一步研究发现,这种双价结合还可能通过聚集病毒粒子、增强 Fc 效应功能(如抗体依赖的细胞毒性 ADCC)提升抗病毒效果,让病毒难以逃脱清除。

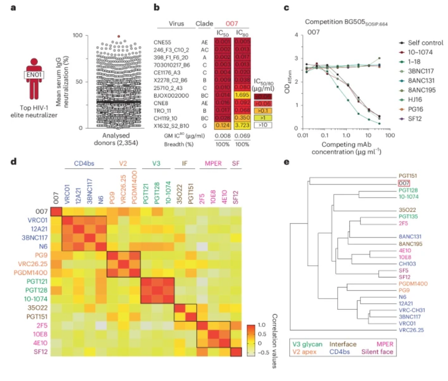
鉴定出具有独特结合与中和活性的广泛中和抗体007
在功能验证中,007 展现出超强的广谱性和抗耐药性。针对包含 119 种多亚型假病毒的面板,007 对 66% 的毒株实现有效中和,几何平均半数抑制浓度(GeoMean IC₅₀)仅为 0.01μg/ml,远优于同类抗体 EPTC112(28% 中和率,IC₅₀=0.32μg/ml)。尤其对缺乏 N332₉ₚ₁₂₀糖链的毒株,007 的中和率仍达 71%,而传统抗体往往完全失效。深度突变扫描和逃逸实验证实,即便是 V3 区域出现氨基酸替换的耐药毒株,007 仍能保持活性,其逃逸路径仅涉及 V1/V2 或 V3 loop 的特定位点突变,与传统抗体的逃逸模式完全不同。
在感染 HIV的人源化小鼠模型中,007 的体内效果同样显著!单药治疗能快速降低病毒载量 0.78 log₁₀拷贝/ml,且能轻松绕过让 10-1074 等传统抗体失效的常见突变。更重要的是,007 与传统 V3 抗体具有完美的互补性——针对 46 种对 10-1074 完全耐药的毒株,007 的中和率达 65%;而传统抗体对 007 耐药的毒株也能有效覆盖。当两者联合使用时,中和广度提升至 84.5%,GeoMean IC₈₀降至 0.043μg/ml,且在小鼠体内能延长病毒抑制时间,延缓反弹,展现出联合治疗的巨大潜力。
007 的发现还为 HIV 疫苗研发提供了关键启示。自然感染中,人体极少产生能靶向 N332 非依赖型 V3 表位的抗体,而 007 的结构特征显示,其 CDRH3 长度适中,无额外插入或缺失,相对易于通过疫苗诱导产生。研究团队指出,基于 007 的结合表位设计免疫原,有望诱导人体产生类似的广谱中和抗体,破解 HIV 疫苗研发的核心难题。此外,007 还具备良好的安全性特征,在 HEp-2 细胞实验中未检测到自身反应性,仅在人 FcRn 转基因小鼠中的药代动力学略逊于 3BNC117 等抗体,未来可通过工程化改造优化。
尽管从实验室到临床应用仍需时间,但 007 的出现为 HIV 防控带来新希望。它不仅为现有抗逆转录病毒治疗提供了强效补充,更有望与治疗性疫苗联合,助力实现 “功能性治愈”——就像牛津大学正在进行的 AbVa 试验,通过抗体与疫苗组合训练免疫系统长期控制 HIV。对于这个困扰人类四十年的病毒而言,007 的发现不仅是新增一件 “治疗武器”,更让我们看清了 HIV 的核心弱点,为最终击败病毒奠定了关键基础!(生物谷Bioon.com)
参考文献:
Gieselmann, L., DeLaitsch, A.T., Rohde, M. et al. Identification of a potent V3 glycan site broadly neutralizing antibody targeting an N332gp120 glycan-independent epitope. Nat Immunol (2026). doi:10.1038/s41590-025-02385-3
版权声明 本网站所有注明“来源:生物谷”或“来源:bioon”的文字、图片和音视频资料,版权均属于生物谷网站所有。非经授权,任何媒体、网站或个人不得转载,否则将追究法律责任。取得书面授权转载时,须注明“来源:生物谷”。其它来源的文章系转载文章,本网所有转载文章系出于传递更多信息之目的,转载内容不代表本站立场。不希望被转载的媒体或个人可与我们联系,我们将立即进行删除处理。









