纳米塑料闯进胎盘+血脑屏障!!Toxics证实聚苯乙烯纳米塑料可致DNA损伤与兴奋性毒性
来源:生物谷原创 2026-02-24 11:52
本研究证实聚苯乙烯纳米塑料会造成DNA双链断裂,通过激活TLR9/MyD88信号通路介导兴奋性毒性,引发早期神经发育毒性,而褪黑素能有效逆转这类神经元损伤。

喝水、吃海鲜、调味佐餐,甚至只是日常呼吸,我们都可能不经意间接触到聚苯乙烯纳米塑料。这种肉眼不可见的微小污染物,早已深度渗透进生活的方方面面,更令人担忧的是,它能突破胎盘与血脑屏障,在胎儿大脑中富集,成为威胁早期神经发育的潜在风险。但长期以来,聚苯乙烯纳米塑料诱导神经发育毒性的具体分子机制,始终缺乏系统且明确的解析。
近日,Toxics发表的一项最新研究依托人源全脑类器官结合新生大鼠早期发育暴露模型,清晰揭开了这一污染物的致毒核心路径,同时还发现了能有效修复其神经元损伤的潜在手段。

该研究选取50纳米的聚苯乙烯纳米塑料为研究对象,设置50、100微克/毫升两个浓度作用于发育中的人源全脑类器官,同时构建新生大鼠早期发育暴露模型开展体内验证,通过多组实验层层解析了其神经发育毒性及核心机制。研究首先发现,聚苯乙烯纳米塑料会显著破坏全脑类器官中神经上皮芽的正常组织结构,且能以浓度依赖的方式,诱导全脑类器官产生明显的炎症反应与氧化应激,让促炎因子白介素-1β、肿瘤坏死因子-α显著升高,抗氧化酶过氧化氢酶水平则明显降低,同时该污染物还会对神经元产生直接细胞毒性,造成乳酸脱氢酶渗漏增加,引发神经元损伤。

图1:人胚胎干细胞向全脑类器官的分化过程
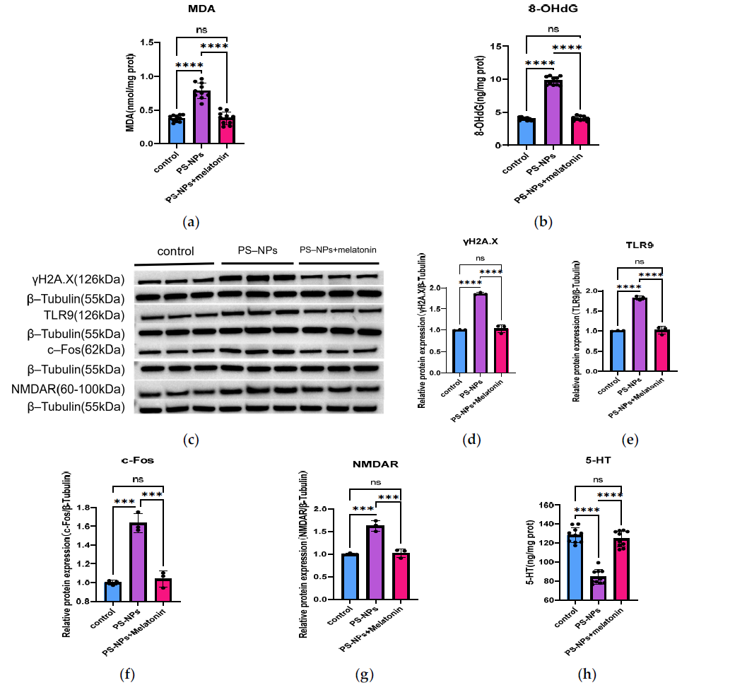
通过全转录组测序结合后续的验证实验,研究进一步探明了聚苯乙烯纳米塑料的致毒分子路径:该污染物会显著诱导细胞发生DNA损伤,全脑类器官中DNA损伤修复相关基因被明显上调,DNA损伤特异性标志物γH2A.X的表达水平也显著升高;同时它会激活TLR9/MyD88信号通路,在人源全脑类器官和新生大鼠的大脑皮层组织中,TLR9与MyD88的蛋白表达均显著增加,且γH2A.X与TLR9的表达呈现出强正相关的特征。

图2:全脑类器官的全转录组测序分析结果
而TLR9/MyD88通路的激活,会进一步介导兴奋性毒性的发生。研究检测发现,在聚苯乙烯纳米塑料暴露的全脑类器官与新生大鼠大脑皮层中,兴奋性毒性标志物c-Fos、兴奋性突触标志物NMDAR的表达均显著上调,而与突触可塑性密切相关的SYN1、BDNF蛋白表达则明显下降,这意味着神经细胞的兴奋-抑制平衡被打破,最终引发神经活动的异常改变。

图3:大鼠大脑皮层中TLR9通路的激活情况
研究同时探索了该毒性损伤的潜在干预策略,在体外神经元模型中加入褪黑素处理后发现,褪黑素能显著缓解聚苯乙烯纳米塑料诱导的氧化应激与细胞毒性,让丙二醛水平、乳酸脱氢酶渗漏量恢复至正常水平,同时有效抑制DNA损伤,使γH2A.X与8-羟基脱氧鸟苷的表达水平显著下降。更重要的是,褪黑素能显著下调TLR9/MyD88通路相关蛋白及下游c-Fos、NMDAR的表达,使其恢复至接近正常对照组的水平,实现了对神经元损伤的有效修复。

图4:褪黑素干预后神经元中TLR9通路的调控作用
这项结合体外人源类器官与体内动物模型的双重验证研究,清晰阐释了聚苯乙烯纳米塑料诱导早期神经发育毒性的核心分子机制,明确了TLR9/MyD88通路在介导其DNA损伤与兴奋性毒性中的关键作用,也证实了褪黑素对该类毒性损伤的良好修复效果。如今纳米塑料污染已成为全球性的环境问题,其对人体尤其是胚胎发育阶段的潜在健康威胁亟待重视,该研究不仅填补了聚苯乙烯纳米塑料神经发育毒性分子机制的研究空白,为环境纳米塑料的健康风险评估提供了关键的实验数据,也为相关毒性损伤的临床干预提供了潜在的研究方向,更为塑料污染物的环境管控与科学治理敲响了警钟,提示我们需进一步加强塑料污染的全链条防控,降低其对人体健康的潜在危害。(生物谷Bioon.com)
参考文献:
Wei Y, Cao G, Ma J, et al. Polystyrene Nanoplastics Induce DNA Damage and Excitotoxicity in Whole-Brain Organoids: The Role of the TLR9/MyD88 Pathway. . 2025;14(1):5. Published 2025 Dec 19. doi:10.3390/14010005
版权声明 本网站所有注明“来源:生物谷”或“来源:bioon”的文字、图片和音视频资料,版权均属于生物谷网站所有。非经授权,任何媒体、网站或个人不得转载,否则将追究法律责任。取得书面授权转载时,须注明“来源:生物谷”。其它来源的文章系转载文章,本网所有转载文章系出于传递更多信息之目的,转载内容不代表本站立场。不希望被转载的媒体或个人可与我们联系,我们将立即进行删除处理。









